工業安全新衛士:防爆微電腦激光粉塵在線監測站
在工業生產中,粉塵污染和爆炸隱患時刻威脅著安全生產與人員健康。防爆微電腦激光粉塵在線監測站,作為一款先進的粉塵監測設備,正發揮著至關重要的作用。

工作原理:精準捕捉粉塵蹤跡
該監測站運用激光為光源,基于光散射原理工作。當激光照射在空氣中懸浮的顆粒物上,會產生散射光。在顆粒物性質穩定的情況下,其散射光強度與質量濃度成正比。通過精準測量散射光強度,并運用質量濃度 K 值,就能快速、準確地求得顆粒物質量濃度。而且,它還可更換切割器,內置濾膜采樣裝置,在持續監測空氣中顆粒物時,同步收集粉塵樣品,為后續分析提供依據。

產品優勢:性能卓越保障安全
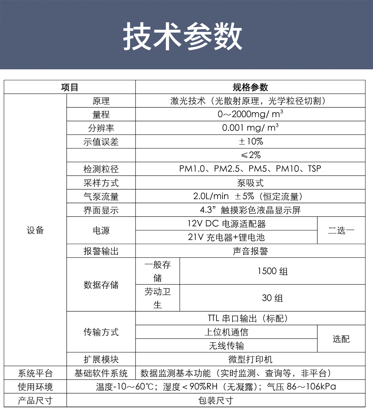
測量快速準確:能夠直讀顆粒物質量濃度(mg/m3),短短 1 分鐘即可出結果,檢測靈敏度高達 0.01mg/m3 ,測定范圍為 0.01 - 100mg/m3 ,重復性誤差≤±2%,測量精度達 ±10%,數據可靠。
穩定可靠:設計了自校系統,有效確保儀器性能穩定。具備氣幕屏蔽及潔凈氣體清洗功能,避免光學系統受污染;同時實現軟件自動調零,減少誤差。
功能多樣:支持顆粒物濃度連續監測、定時采樣,還設有粉塵濃度超標報警功能。具有與計算機雙向通訊功能,方便通過 PC 機進行數據處理,打印出曲線及表格。
防爆設計:通過專業防爆認證,適用于易燃易爆區域,如化工、煤礦等行業,在高風險環境下也能穩定運行,為安全生產保駕護航。
應用場景:廣泛覆蓋多行業領域
工業生產車間:像水泥廠、鋼鐵廠等,可實時監測生產過程中產生的粉塵濃度,及時預警,防止粉塵爆炸事故發生,保障員工安全與生產設備正常運行。
倉儲物流:糧食倉庫等場所,糧食粉塵易聚集達到爆炸極限,安裝監測站可合理布局,實時掌握粉塵濃度,預防爆炸風險。
環保監測:環境環保監測部門用于大氣飄塵檢測、污染源調查,助力了解空氣質量,為環境治理提供數據支持。

防爆微電腦激光粉塵在線監測站憑借其先進的技術和可靠的性能,已成為工業安全與環保監測的得力助手,為眾多行業的安全生產和環境質量保障貢獻著力量。
推薦閱讀
- VOCs在線監測系統解決方案2022-11-30 11:28:28
- 空氣質量微型監測系統解決方案2022-11-30 11:28:07
- 餐飲業油煙在線監測系統解決方案2022-11-30 11:25:48
- 揚塵在線監測系統解決方案2022-11-30 11:25:10
- 揚塵噪聲在線監測系統解決方案2022-11-30 10:48:31






